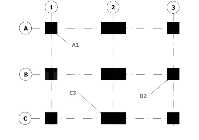
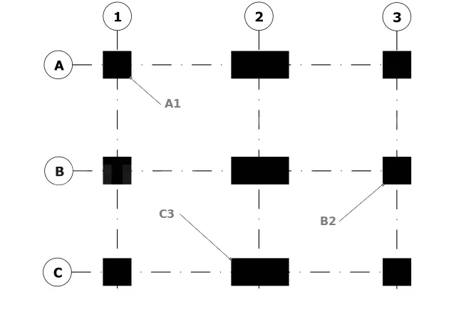
Repérage des poteaux et des poutres
Les poteaux sont identifiés par :
Les poteaux sont identifiés par une lettre majuscule P suivie d’un indice (P1, P2, etc.). Il convient de noter qu’un poteau conserve le même repérage sur toute la hauteur d’un bâtiment (par exemple, P2 du sous-sol jusqu’au 9ème étage). De plus, dans le cas d’une fondation sur semelle isolée, le même numéro est attribué à la semelle correspondante (par exemple, semelle S2).
Le repérage des poutres se fait en utilisant un chiffre en trait fort qui représente le numéro d’ordre de l’ouvrage, suivi de la largeur et de la hauteur de la poutre (y compris l’épaisseur du plancher), exemple : 2(20x40) ou 2.20x40
Sur les plans de coffrage, les poutres sont représentées par un contour en trait continu fort (2), et la portée ainsi que la largeur sont cotées. Cependant, afin de pouvoir indiquer la hauteur de la poutre et la hauteur de la retombée, une coupe verticale est nécessaire. La hauteur de la poutre comprend à la fois la hauteur de la retombée et la partie de la poutre située dans la dalle.
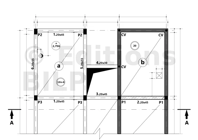
1. Le contour des poteaux est dessiné en trait renforcé.
2. Le contour des poutres est tracé en trait fort.
3. Les axes des poutres sont représentés en trait mixte fin.
Les trémies sont des ouvertures utilisées pour les cages d’escalier, les ascenseurs ou d’autres réservations. Sur les plans, nous utilisons un trait fort pour représenter le contour de la trémie. De plus, deux traits fins en diagonale ou une hachure dans un angle (utilisation du pochage) sont utilisés pour marquer la trémie.
Vous pouvez maintenant passer aux évaluations
[...]
- Ainsi vous découvrirez :
- *Repérage des poteaux et des poutres
- Et de nombreuses illustrations haute-définition :
- mais aussi le téléchargement du guide au format PDF, l’accès au forum pour échanger avec tous les membres ABC Maçonnerie et les collaborateurs du site, les outils de calculs etc. etc.
Pour devenir membre et lire ce tome en particulier
Il vous suffit d’acquérir ce guide :
Pour plus de contenu
Vous pouvez acquérir un de nos PACKS regroupant plusieurs ou la totalité des guides ou tomes et des cours :





















